Instance Verification Kit (IVK)
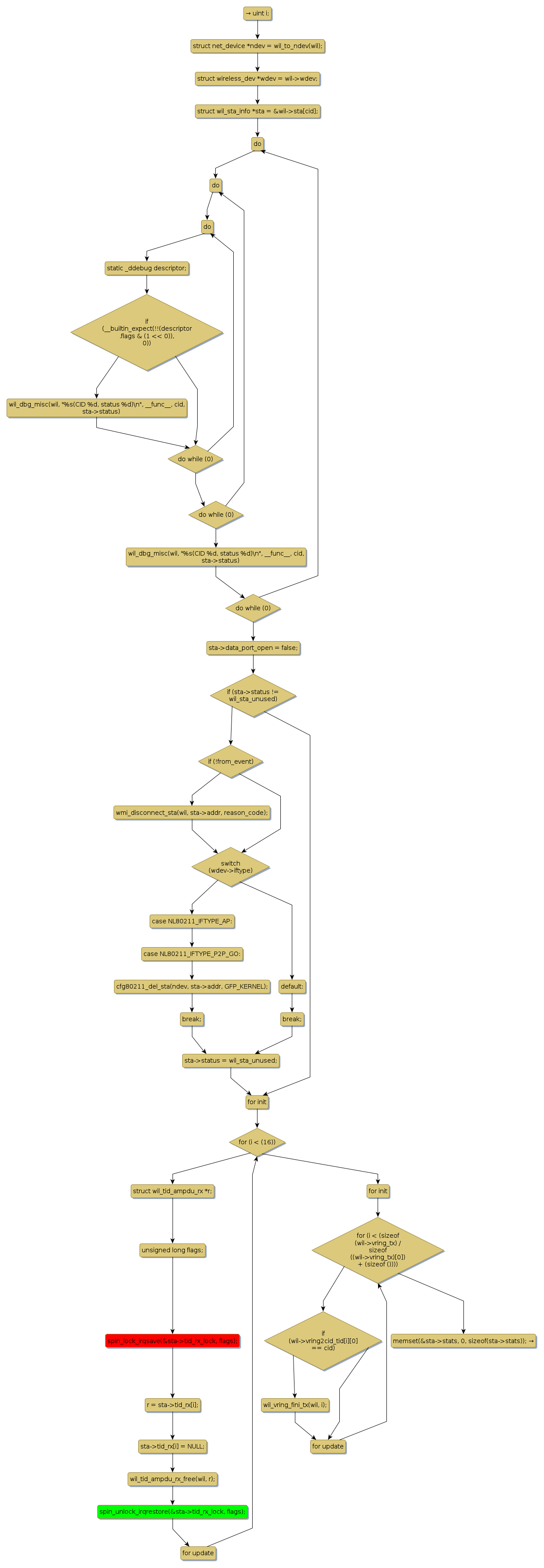
spin lock @ [4938+44+/linux-3.19-rc1/drivers/net/wireless/ath/wil6210/main.c]
Instance Signature: tid_rx_lock
|
The Matching Pair Graph:
|
|
Function Name
|
Control Flow Graph (CFG)
|
Events Flow Graph (EFG)
|
Source Correspondence
|
|
wil_disconnect_cid
|
|
|
[4149+18+/linux-3.19-rc1/drivers/net/wireless/ath/wil6210/main.c]
|